OberonCore

Библиотека  Wiki  Форум  BlackBox  Компоненты  Проекты
Текущее время: Понедельник, 13 Октябрь, 2025 18:24

Часовой пояс: UTC + 3 часа




Начать новую тему Ответить на тему  [ Сообщений: 135 ]  На страницу Пред.  1, 2, 3, 4, 5, 6, 7  След.
Автор Сообщение
 Заголовок сообщения: Re: Задача на перспективу
СообщениеДобавлено: Среда, 12 Сентябрь, 2012 23:20 

Зарегистрирован: Понедельник, 09 Ноябрь, 2009 17:29
Сообщения: 144
Откуда: Россия, Питер
Рэйлвэй Каген писал(а):
Внутри такой (1:1) можно расписать, например, анализ проходящего процесса, его подмену другим и т.д..
То же самое можно расписать и внутри 1:N.


Вернуться к началу
 Профиль  
 
 Заголовок сообщения: Re: Задача на перспективу
СообщениеДобавлено: Среда, 12 Сентябрь, 2012 23:38 

Зарегистрирован: Воскресенье, 04 Ноябрь, 2007 23:01
Сообщения: 151
Ильченко Эдуард писал(а):
Ваши соединители..
?? Это же ещё ГОСТовские штучки :) А с нумерацией вполне прилично, буквенно-цифровой индекс тоже к месту окажется - легко сослаться на ячейку какой-нибудь таблицы.

Оторванные от узлов "варежки" слияний-ращеплений - это очень даже правильно. Функции узлов вытягиваются в "ветвь" и могут быть использованы в расчёте сетевой модели стандартными методами.

Осталось убить развилку :wink:
    ...и обратную петлю.

Ильченко Эдуард писал(а):
А вот ниже другой случай. Как здесь показать один выход?
Ага! Честно говоря, репу чешу уже второй вечер :)


Вернуться к началу
 Профиль  
 
 Заголовок сообщения: Re: Задача на перспективу
СообщениеДобавлено: Среда, 12 Сентябрь, 2012 23:51 

Зарегистрирован: Воскресенье, 04 Ноябрь, 2007 23:01
Сообщения: 151
Ильченко Эдуард писал(а):
Всё бы хорошо, но в случае отказа должна быть повторная обработка заявки с нуля, согласно ТЗ (наверно, будут уговаривать клиента другими способами : ). И выйти из этого цикла можно только утвердив заказ : )

В показанном Вами случае придётся слитые воедино решения РУКОВОДСТВА : ) отказать и утвердить опять расщеплять и одно отправлять на Конец, а другое менеджеру.


Я так и не успел детально изучить исходную постановку задачи, но если у Вас решение один к одному с описанием, то действительно, траблы будут, но не Ваши, а описателя.

Видимо понадобятся ещё процессы для МЕНЕДЖЕРА, перехватывающие в свой контекст события "заказ утверждён" и "заказ не утверждён" с целями "передать исполнителю" и "аннулировать заявку". Это если навскидку. Т.е. систему полировать ещё не раз придётся - не факт, что исходное описание "на пять". Правда ценность моих советов по организации предприятия как-то не очень :?
Мне ближе топологии с нотациями :)


Вернуться к началу
 Профиль  
 
 Заголовок сообщения: Re: Задача на перспективу
СообщениеДобавлено: Четверг, 13 Сентябрь, 2012 06:43 

Зарегистрирован: Воскресенье, 01 Ноябрь, 2009 05:13
Сообщения: 2045
Да... Фёдор Васильевич в такой ситуации, пожалуй, сказал бы: "ну, не буду вам мешать"... :) А я ещё и помогу... :wink:

На самом деле всё по-видимому намного проще с учётом последних достижений формальной верификации... :) И получить такое описание, как составляется в предыдущих постах, можно другим путём.
Берём язык моделирования типа Promela и расписываем на нём для каждой роли назначенные (при текущем распределении) техоперации (включая "другую работу" - абстрактно, но чтобы как-то моделировалось переменное время загрузки ею исполнителя), техпроцесс координации этих операций. Ну и не забываем везде передачи между ТО согласно ТП, как его можно извлечь из постановки. Конкретика реализации, как я пока этот язык понял, будет, допустим, в том, что головной процесс модельной программы запускает координаторов всех ролей, передаёт в выбранные процессы какие-то данные... и пошло-поехало...
Далее. Загоняем описание в среду, использующую этот язык как входной (в данном случае, допустим, Spin). Определяем требования-формулы (там, чтобы закончился не позднее или вообще закончился, чтобы все ТО были пройдены, ...) и запускаем в режиме верификации. Среда проверяет модель... и, если реальному аналитику не повезло (а "бизнес-описателю" наоборот :wink:), выдаёт контрпример[ы]. Каждый контрпример - это и будет "бизнес-процесс", хреновый в смысле заданных требований... причём среда выдаёт в графической нотации... так что можно было не рисовать ничего вручную... :) А представляете, сколько возможно БП, соответствующих конкретным требованиям при конкретном назначении на работы (которое мы отразили включением ТО-процессов в сферу коорд-процесса для конкретного РМ)?.. :wink: Для произвольной задачи это только Юрий Глебович Карпов знает, наверное... или Амир Пнуэли... :)

Но. "Описателя", конечно, только хреновые БП, возможные в данной модели оргсистемы, не устроят. Ему ж надо отчитываться о положительных итогах внедрения... :D Тут есть два пути.
Иногда можно поставить задачу моделирования (реальной оргсистемы для данной задачи) так, чтобы верификатор нашёл все возможные решения (соответствующие условиям задачи - которые в требованиях отражаются специальным образом). У Карпова можно видеть пример с переправой волка, козы и капусты. И если предметку можно свести к чему-то такому - то можно и (не без усилий и математической культуры) написать модельную программу и она выдаст варианты. Если нельзя, но очень хочется... то при опять же культуре тоже иногда, видимо, можно... только в этом случае не завидую я винчестеру и/или принтеру, которые будут принимать результаты... :)
Другой путь - воспользоваться уже режимом симуляции модели. Запустил при конкретных исходных данных - получил схему хода совместно протекающих взаимодействующих процессов - сиди, разбирайся... вышел (в смысле, разобрался) :) - снова надумал другие данные-запустил-получил-разбирайся... "романтика!"... :)

Понятно, о чём речь? Какие будут возражения?.. конструктивные опять же...

Кстати, польза от такого моделирования в том, что можно определить процессы вместе с требованиями к ним. Выявив те или иные неопределённости в неформальной постановке задачи (что они у меня есть - я и не сомневался - даже сразу предупредил :)). Так что юмор выше к методу проверки моделей не относится... :) И кстати, уточнения понимания задачи, возникшие по ходу имитации проверки модели, могут оказаться полезными для реального моделирования...


Вернуться к началу
 Профиль  
 
 Заголовок сообщения: Re: Задача на перспективу
СообщениеДобавлено: Четверг, 13 Сентябрь, 2012 09:51 

Зарегистрирован: Воскресенье, 04 Ноябрь, 2007 23:01
Сообщения: 151
А я совсем не возражаю ни по первому пункту стартового тезиса, ни по второму :)
По предприятию, как сказал выше, ценность моих ответов будет ниже плинтуса. А ответы на другие вопросы, которые Вы поднимаете, часто лежат не в плоскости самогО вопроса, что весьма неудобно для содержательной беседы.

Системы моделирования и верификации - это тоже только views(представления) согласно правилам которых составляются и рассматриваются описания. Сказать, что это плохо - нельзя. Переключиться на обсуждение верификаторов - непродуктивно. Горазда важнее, что в основе получения этих views могут лежать одинаковые механизмы.

Можно назвать давно известные вещи, например результаты Колмогорова и Арнольда по 13-й проблеме Гильберта, топологические и базисные вложения. Эти "древние" вещи до сих пор в рабочем состоянии :). Их вполне достаточно, чтобы не зацикливаться на существовании разрывов и БП, а также требованиях планарности дракон-схем. А ненагруженные узлы могут быть представимы как инварианты в некотором пространстве координат, тогда сама система будет представима в тензорном виде и вместе с бонусами навалит новых проблем :)

И самое главное - названные вещи можно не обсуждать, а тупо применять. Другое дело, что не всегда удаётся раздербанить предлагаемое представление, чтобы воспользоваться тем или иным инструментом. Вот мы и дербаним :mrgreen:


Вернуться к началу
 Профиль  
 
 Заголовок сообщения: Re: Задача на перспективу
СообщениеДобавлено: Четверг, 13 Сентябрь, 2012 10:30 

Зарегистрирован: Понедельник, 09 Ноябрь, 2009 17:29
Сообщения: 144
Откуда: Россия, Питер
Владислав Жаринов писал(а):
Выявив те или иные неопределённости в неформальной постановке задачи (что они у меня есть - я и не сомневался - даже сразу предупредил :)).
Для учебной задачи это только в плюс : )


Вернуться к началу
 Профиль  
 
 Заголовок сообщения: Re: Задача на перспективу
СообщениеДобавлено: Пятница, 14 Сентябрь, 2012 07:47 

Зарегистрирован: Воскресенье, 04 Ноябрь, 2007 23:01
Сообщения: 151
Ильченко Эдуард писал(а):
Закрашенный круг означает что процесс на этом и закончился без дальнейшего движения.
Этот штука требует уточнения. Кроме окончания процесса, добавляется иной смысл - "движение после окончания": есть/нет. Интуитивно, в этом что-то есть - видимо кто-то должен после срабатывания всей логики слияний/разветвлений растолкать следующего исполнителя?
Но эта функция:
    1. одинаковая для любого исполнителя
    2. нигде не описана в виде процесса
    3. не имеет специального графического обозначения
Собственно, возникает глупый вопрос: как должно происходить непосредственное "сочленение" процессов?


Вернуться к началу
 Профиль  
 
 Заголовок сообщения: Re: Задача на перспективу
СообщениеДобавлено: Пятница, 14 Сентябрь, 2012 10:52 

Зарегистрирован: Воскресенье, 01 Ноябрь, 2009 05:13
Сообщения: 2045
И об этом тоже речь... :)
Именно потому, что бизнес-процесс - это по смыслу такой же "вариант использования" для системы реальных процессов, исполняемых на локальных/распределённых ПМ, как варианты использования единичного алгопроцесса, описанные здесь (уже для единственного исполнителя - одиночного РМ) - в нём взаимодействия этих процессов отражаются через артефакты...


Вернуться к началу
 Профиль  
 
 Заголовок сообщения: Re: Задача на перспективу
СообщениеДобавлено: Пятница, 14 Сентябрь, 2012 11:22 

Зарегистрирован: Воскресенье, 01 Ноябрь, 2009 05:13
Сообщения: 2045
А алгоритмические процессы на одном РМ (локальном исполнителе) должны, как я это понимаю, организовываться так. Есть процесс-координатор, который управляет всеми остальными - представляющими техоперации целевых/управляющих техпроцессов. ТО-алгопроцессы связаны алгопроцессами передачи друг другу предметов труда - в порядке, предписанном включающим их ТП. Хоть пусть весь ТП целиком назначен на одно РМ (что и получится, если других нет) - принцип будет единообразный. А координатор следит, выполнены ли требования к ходу ТО и передач по всем работам, назначенным на это РМ.


Вернуться к началу
 Профиль  
 
 Заголовок сообщения: Re: Задача на перспективу
СообщениеДобавлено: Пятница, 14 Сентябрь, 2012 19:23 

Зарегистрирован: Воскресенье, 04 Ноябрь, 2007 23:01
Сообщения: 151
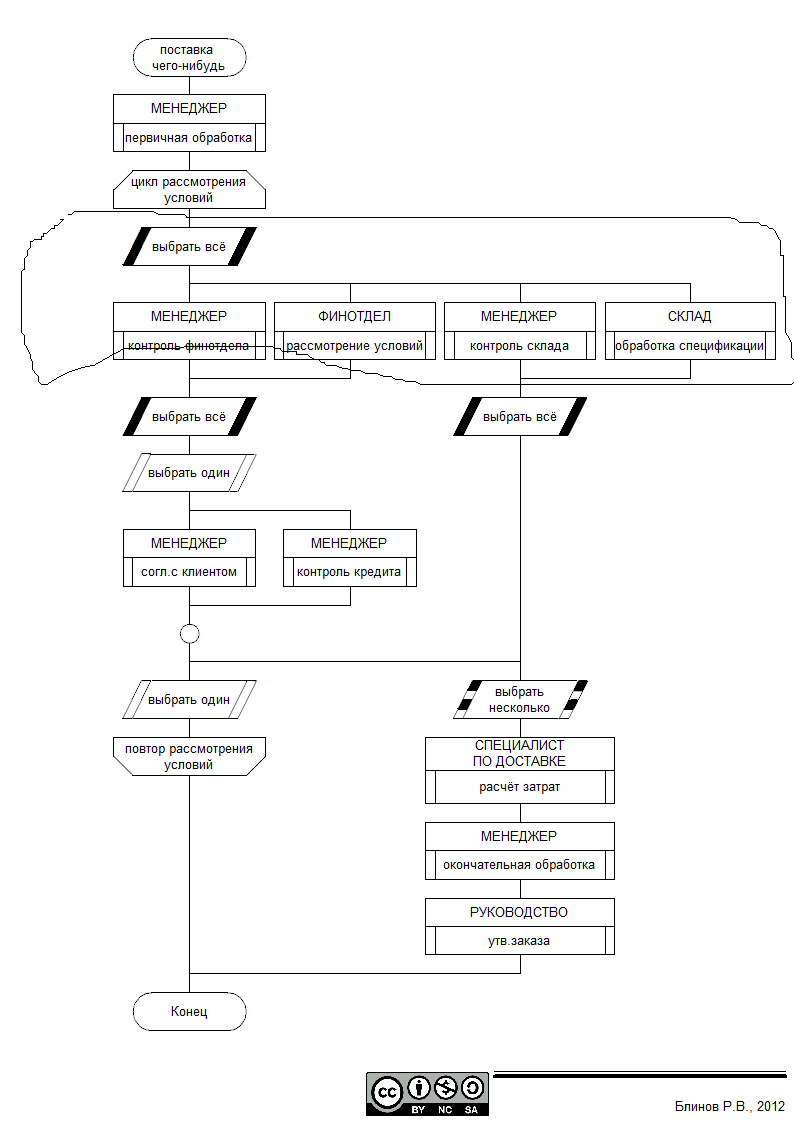
Так могла бы выглядеть свёрнутая схема:
Вложение:
boom2.png
boom2.png [ 31.16 КБ | Просмотров: 14044 ]

Прим.: не исправлены ошибки, отмеченные в viewtopic.php?p=74698#p74698 и viewtopic.php?p=74743#p74743


Вернуться к началу
 Профиль  
 
 Заголовок сообщения: Re: Задача на перспективу
СообщениеДобавлено: Пятница, 14 Сентябрь, 2012 19:28 

Зарегистрирован: Воскресенье, 01 Ноябрь, 2009 05:13
Сообщения: 2045
Ну, насчёт того, что тезис (мой, как я понял) был один (что БП - это "проекция слона"), я уже ответил выше... :)
И теперь по новой схеме. Вот тут как раз возникает вопрос. И как менеджер, которому "выбрано среди всех" два контроля, должен их исполнять?.. :)
Точнее - на самом-то деле как-то он их исполнять будет (если описательность бизнес-процесса будет принята как непременное руководство). А как формализовать, как он это должен делать?.. :)


Последний раз редактировалось Владислав Жаринов Пятница, 14 Сентябрь, 2012 19:50, всего редактировалось 2 раз(а).

Вернуться к началу
 Профиль  
 
 Заголовок сообщения: Re: Задача на перспективу
СообщениеДобавлено: Пятница, 14 Сентябрь, 2012 19:42 

Зарегистрирован: Воскресенье, 04 Ноябрь, 2007 23:01
Сообщения: 151
Владислав Жаринов писал(а):
Ну, насчёт того, что тезис (мой, как я понял) был один (что БП - это "проекция слона"), я уже ответил выше... :)
Чёт не въехал в юмор и БП расшифровать бы :)
Владислав Жаринов писал(а):
И теперь по новой схеме. Вот тут как раз возникает вопрос. И как менеджер, которому "выбрано среди всех" два контроля, должен их исполнять?.. :)
Точнее - на самом-то деле как-то он их исполнять будет (если описательность бизнес-процесса будет принята как непременное руководство). А как формализовать, как он это должен делать?.. :)
Если не затруднит, обведите это место на картинке, плз.


Вернуться к началу
 Профиль  
 
 Заголовок сообщения: Re: Задача на перспективу
СообщениеДобавлено: Пятница, 14 Сентябрь, 2012 19:51 

Зарегистрирован: Воскресенье, 01 Ноябрь, 2009 05:13
Сообщения: 2045
На этот счёт я продолжил в том же посте... но раз Вы оперативно вернулись, то выделяю далее.

Вопрос этот Вы уже где-то поставили выше: viewtopic.php?p=74743#p74743. И как-то на него ответили - кто-то должен растолкать. По жизни же никто не расталкивает - коорд-процесс на каждом РМ сам отслеживает ситуацию на входных и выходных связях, заданных действующими назначениями на работы. И эти назначения тоже поступают по тем входным связям, которые имеют управляющее назначение (т.е. с РМ прямого и непосредственного руководства).
Пока ситуация нормальная - сотрудник занят только исполнением текущих экземпляров техопераций, распределяя свой труд между ними (когда больше двух экземпляров) сообразно спущенным приоритетам и личным предпочтениям. Процедуры распределения входят в состав коорд-процесса (для целей системного моделирования).
Но если обнаруживается, что что-то не так (нет какого-то входа вовремя, результат по какому-то выходу невозможно передать, соо средствами труда что-то не так, собственное состояние ненадлежащее) - включаются процедуры реагирования на это. Они заранее известны - опять же как из доведённых требований, так и из личного опыта.

Вот это и есть основная часть того самого "нигде не описанного" (в рамках типичного БП-описательства), и отнюдь не полностью одинакового (ибо есть личная составляющая)...
Можно ли это включить в бизнес-процессы? Да, но для тех конкретных условий, которые сложились при реализации. Для других и вид БП будет иным (при тех же самых исполнителях, техпроцессах и назначениях на работы!). Условия меняются - и те же коорд-процессы сработают по организации выполнения на всех или некотрых РМ для всех или некоторых техопераций по-другому... и будет новый в чём-то БП как "вариант использования"... И его придётся описывать отдельно...
В общем, дело не в нотации - в смысле, который стоит за мооделями...


Вернуться к началу
 Профиль  
 
 Заголовок сообщения: Re: Задача на перспективу
СообщениеДобавлено: Пятница, 14 Сентябрь, 2012 20:06 

Зарегистрирован: Воскресенье, 01 Ноябрь, 2009 05:13
Сообщения: 2045
Рэйлвэй Каген писал(а):
...
Владислав Жаринов писал(а):
И теперь по новой схеме. Вот тут как раз возникает вопрос. И как менеджер, которому "выбрано среди всех" два контроля, должен их исполнять?.. :)
Точнее - на самом-то деле как-то он их исполнять будет (если описательность бизнес-процесса будет принята как непременное руководство). А как формализовать, как он это должен делать?.. :)
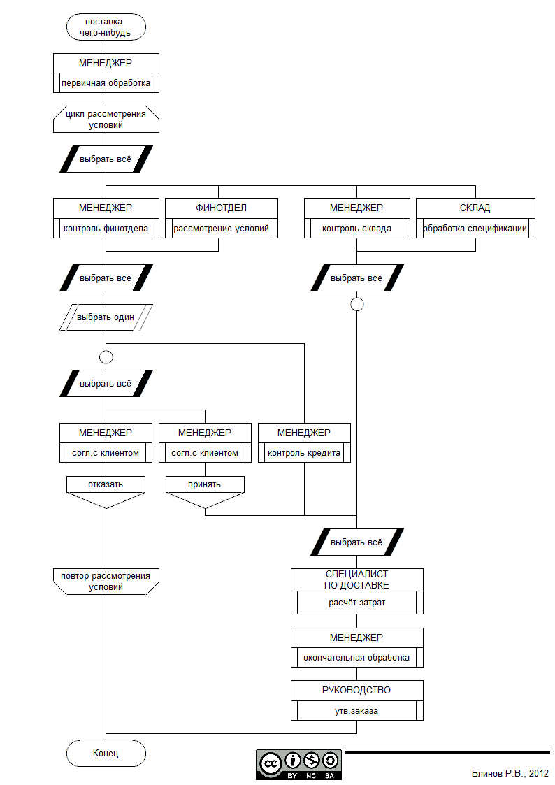
Если не затруднит, обведите это место на картинке, плз.
Вот:
Вложение:
boom3.png
boom3.png [ 43.83 КБ | Просмотров: 14040 ]
- кстати, в принятой нотации узлы обезличены - действительно, без "показки" никак...

Но это, как уже сказал, частность... суть в том, что схема в семантике бизнес-процесса (БП) будет справедлива лишь в некоем наборе значений/диапазонов величин, принятых как факторы организации деятельности. Кстати, указания этих величин могли бы отчасти индивидуализировать...
И на каждый такой набор придётся рисовать свою подобную схему...


Вернуться к началу
 Профиль  
 
 Заголовок сообщения: Re: Задача на перспективу
СообщениеДобавлено: Пятница, 14 Сентябрь, 2012 20:15 

Зарегистрирован: Воскресенье, 01 Ноябрь, 2009 05:13
Сообщения: 2045
Рэйлвэй Каген писал(а):
Владислав Жаринов писал(а):
Ну, насчёт того, что тезис (мой, как я понял) был один (что БП - это "проекция слона"), я уже ответил выше... :)
Чёт не въехал в юмор ...
Я так понял, что Вы здесь говорили что какие-то два тезиса есть в моём посте: viewtopic.php?p=74705#p74705. Тогда как тезис, по сути, один - если перевести в практическую плоскость, то бизнес-процессы есть производные модели от содержания системной модели деятельности (т.е. модели оргсистемы как решателя поставленных задач). Так что нужно не к ним сводить формализацию деятельности (и тем более не как результат "извлечения знаний" из исполнителей) - а сами описания БП получать как результаты имитомоделирования на системной модели (которую делают, конечно, не исполнители, а технологи)...
Как можно получать - как раз и предлагал...

В то же время нотацию для этого делать, конечно, надо - та же Спиновская м.б. неудобна...


Вернуться к началу
 Профиль  
 
 Заголовок сообщения: Re: Задача на перспективу
СообщениеДобавлено: Пятница, 14 Сентябрь, 2012 20:40 

Зарегистрирован: Воскресенье, 04 Ноябрь, 2007 23:01
Сообщения: 151
Владислав Жаринов писал(а):
какие-то два тезиса есть в моём посте: viewtopic.php?p=74705#p74705.
Да я про эти:
Владислав Жаринов писал(а):
Да... Фёдор Васильевич в такой ситуации, пожалуй, сказал бы: "ну, не буду вам мешать"... :) А я ещё и помогу... :wink:
Даже мысли не было запутать :?


Вернуться к началу
 Профиль  
 
 Заголовок сообщения: Re: Задача на перспективу
СообщениеДобавлено: Пятница, 14 Сентябрь, 2012 20:43 

Зарегистрирован: Воскресенье, 01 Ноябрь, 2009 05:13
Сообщения: 2045
А, понятно... :)

Кстати, принятый в Спин вид результатов проверки/симуляции можно взять за основу... и посмотреть, как улучшить эргономически...


Вернуться к началу
 Профиль  
 
 Заголовок сообщения: Re: Задача на перспективу
СообщениеДобавлено: Пятница, 14 Сентябрь, 2012 20:54 

Зарегистрирован: Воскресенье, 04 Ноябрь, 2007 23:01
Сообщения: 151
Владислав Жаринов писал(а):
И как менеджер, которому "выбрано среди всех" два контроля, должен их исполнять?.. :)
Точнее - на самом-то деле как-то он их исполнять будет (если описательность бизнес-процесса будет принята как непременное руководство). А как формализовать, как он это должен делать?.. :)
Ну, тут имеется в виду, что менеджеров "много" и отождествление с конкретным исполнителем должно выполняться в другом слое представления. Нам сейчас набросать бы представление "сети работ", а уж select для конкретного исполнителя, хоть и топосортированный - дело техники.


Вернуться к началу
 Профиль  
 
 Заголовок сообщения: Re: Задача на перспективу
СообщениеДобавлено: Пятница, 14 Сентябрь, 2012 21:27 

Зарегистрирован: Воскресенье, 04 Ноябрь, 2007 23:01
Сообщения: 151
Сейчас опять всё поломаю.

Это к методу расшивки узлов на ветви по вопросу из viewtopic.php?p=74695#p74695. Тупо дублируем сущность и выставляем вариант по выходу. Странно? На мой взгляд - более чем :) Но это давно уже не ДРАКОН и есть над чем подумать. В свёрнутом представлении будет выглядеть так:
Вложение:
boom3.png
boom3.png [ 32.58 КБ | Просмотров: 14029 ]
А это - разворот:
Вложение:
boom4.png
boom4.png [ 132.99 КБ | Просмотров: 14028 ]

Прим.:
    не определён критерий для "выбрать один"


Последний раз редактировалось Рэйлвэй Каген Пятница, 14 Сентябрь, 2012 22:54, всего редактировалось 3 раз(а).

Вернуться к началу
 Профиль  
 
 Заголовок сообщения: Re: Задача на перспективу
СообщениеДобавлено: Пятница, 14 Сентябрь, 2012 21:43 

Зарегистрирован: Воскресенье, 01 Ноябрь, 2009 05:13
Сообщения: 2045
Рэйлвэй Каген писал(а):
... Нам сейчас набросать бы представление "сети работ", а уж select для конкретного исполнителя, хоть и топосортированный - дело техники.
Вот отсюда и вопрос - а зачем тогда упоминать исполнителей и специально определять узлы? А если просто сетевой график с нагрузкой "вершина-работа"?..

Имеется в виду всё то же - что в бизнес-процессе селекты все уже сделаны... для конкретных условий исполнения... Семантика у БП такой... :wink: И мы должны если уж расписать, то просто - почему было выбрано так-то...

P.S. А выбираются именно порядки исполнения вершин каждой сети работ... на каждом рабочем месте...
В самой же сети работ порядок задан связями (дугами передачи предметов труда с возможным хранением). А выбор (абстрактный) зависит только от готовности результатов предыдущих вершин... конкретный же дополнительно определяется условиями, принятыми во внимание в процессе координации...


Вернуться к началу
 Профиль  
 
Показать сообщения за:  Поле сортировки  
Начать новую тему Ответить на тему  [ Сообщений: 135 ]  На страницу Пред.  1, 2, 3, 4, 5, 6, 7  След.

Часовой пояс: UTC + 3 часа


Кто сейчас на конференции

Сейчас этот форум просматривают: нет зарегистрированных пользователей и гости: 1


Вы не можете начинать темы
Вы не можете отвечать на сообщения
Вы не можете редактировать свои сообщения
Вы не можете удалять свои сообщения
Вы не можете добавлять вложения

Найти:
Вся информация, размещаемая участниками на конференции (тексты сообщений, вложения и пр.) © 2005-2025, участники конференции «OberonCore», если специально не оговорено иное.
Администрация не несет ответственности за мнения, стиль и достоверность высказываний участников, равно как и за безопасность материалов, предоставляемых участниками во вложениях.
Без разрешения участников и ссылки на конференцию «OberonCore» любое воспроизведение и/или копирование высказываний полностью и/или по частям запрещено.
Powered by phpBB® Forum Software © phpBB Group
Русская поддержка phpBB